半导体信息
 
半导体事业部介绍
应用设计方案
  电源设计方案
1.快充QC3.0
2.PD功能快充
3.无线充方案(电磁感应原理)
4.无线充方案(RF原理)
  通讯设计方案
1.智能手环/手表方案
2.MESH组网方案
3.WiFi设计方案
4.NB-IOT设计方案
  传感器模块设计方案
1.空气检测模块
2.可燃气模块
3.温湿度模块
4.压力检测模块
5.红外检测模块
6.甲醛检测模块
  照明设计方案
1.LED调光照明方案
2.语音智能照明方案
  智能家居中控方案
1.K-BOX检测联动方案
产品配套清单
市场主要应用
主要合作伙伴
 
         联系我们
  联 系 人: 许小姐
  销售热线: 0755-83585818-315
  传        真: 0755-83585256
  手        机: 13556880177
  E - Mail   : sally@kinji.cn


 
  您的位置 > 首页 > 产品中心 > 半导体事业部介绍   产品目录 Products List  

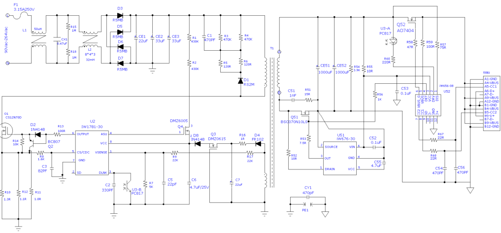
2. 勤基PD功能快充18W-45W

 

 

General Design Specification:

1. AC Input Range 90-264V AC

2. DC Output 5V/3A,9V3A,15V3A,12V2.25A

3. Meet “75mW@5V” No-Load standby Power Consumption Requirement

4. Meet “CoC_V5_Tier2” Requirement

5. Support PD2.0


 
    版权所有 © 2005-2017 勤基集团有限公司  
ICP证粤44030000502950